Call Us Today! +255 020 27161033 | ps@water.go.tz
Home / About Us

About The Ministry

INTRODUCTION

The Ministry of Water, Energy, and Minerals is one of the 15 ministries announced by His Excellency Dr. Hussein Ali Mwinyi, President of Zanzibar and Chairman of the Revolutionary Council, on November 19, 2020, during the announcement of his Cabinet. This Ministry was formed following the split of the former Ministry of Lands, Housing, Water, and Energy.


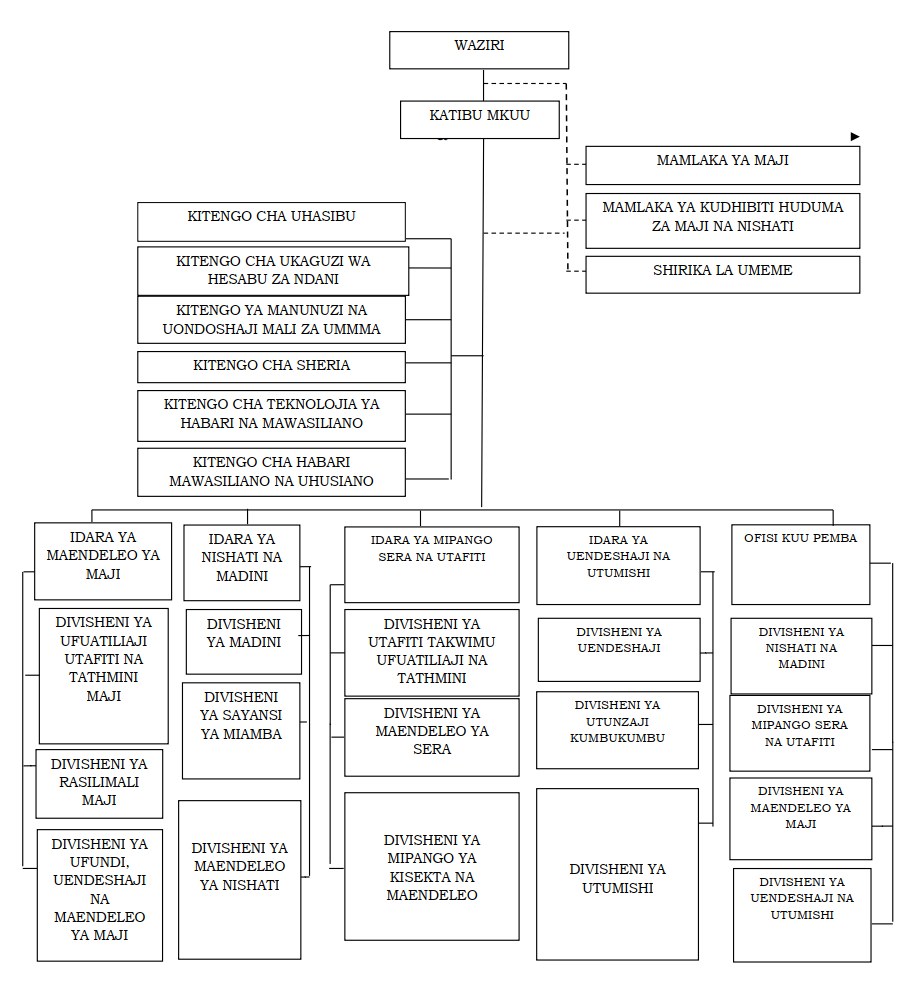
THE PROPOSED STRUCTURE AND DIVISION OF RESPONSIBILITIES OF THE MINISTRY OF WATER, ENERGY, AND MINERALS

The structure of the Ministry of Water, Energy, and Minerals is headed by the Hon. Minister of Water, Energy, and Minerals. At the operational level, the Ministry is led by the Principal Secretary, who oversees four (4) departments, one main office in Pemba, and six (6) units that report directly to the Principal Secretary. Additionally, the Ministry of Water, Energy, and Minerals has a total of three (3) semi-autonomous institutions. The breakdown of departments, offices, units, and semi-autonomous institutions is as follows:


Departments and Offices
  • Department of Administration and Human Resources
  • Department of Planning, Policy, and Research
  • Department of Water Development
  • Department of Energy and Minerals
  • Main Office – Pemba

  • Units
  • Finance and Accounts Unit
  • Public Assets Disposal Unit
  • Internal Audit Unit
  • Legal Unit
  • Public Relations Unit
  • Information and Communication Technology (ICT) Unit

  • Semi-Autonomous Institutions
  • Rand Water Zanzibar (RWZ)
  • Zanzibar Electricity Corporation (ZECO)
  • Zanzibar Utility Regulatory Authority (ZURA)
  • Vision

    Vision

    To ensure that the residents of Zanzibar benefit from clean and safe water services, and from the efficient and affordable access and distribution of sustainable energy.

    Mission

    Mission

    To provide affordable, sustainable, and quality services to all people in environments that promote efficiency in the delivery of water, energy, and mineral services.

    Goals

    Goals

  • To accelerate access to clean and safe water for all people in urban areas by 95% and 85% in rural areas by the year 2020.
  • To enhance efficiency in government revenue and prevent leakages of government funds.
  • To ensure that Zanzibar achieves a good level of energy access, energy security, and an effective energy management system by the year 2025.
  • To promote good governance and provide appropriate services to all citizens.
  • To improve electricity services and create a conducive environment to attract investors in the field of renewable energy.
  • To effectively manage sand, gravel, and aggregate resources so that they benefit the people of Zanzibar and to ensure the elimination of the shortage of these resources.
  • To strengthen inter-sectoral collaboration between the government and the water, energy, and mineral sectors.
  • Mission

    Values

    ["Integrity"

    "Excellence"

    "Sustainability"

    "Innovation"

    "Collaboration"

    "Accountability"

    "Transparency"

    "Environmental Stewardship"]